Eventmanagement Homepage

Zuletzt geändert von Daniel Herrmann am 2020/01/18 21:19

Wir wollen ein Eventmanagement und Anmeldesystem in die Website integrieren, das zum Planen und Verwalten von Veranstaltungen und Workshops verwendet werden kann.

Ansprechpartner

@Karl-Peter Kutz und @Daniel Herrmann

Anforderungen

Inhaltliche Anforderungen

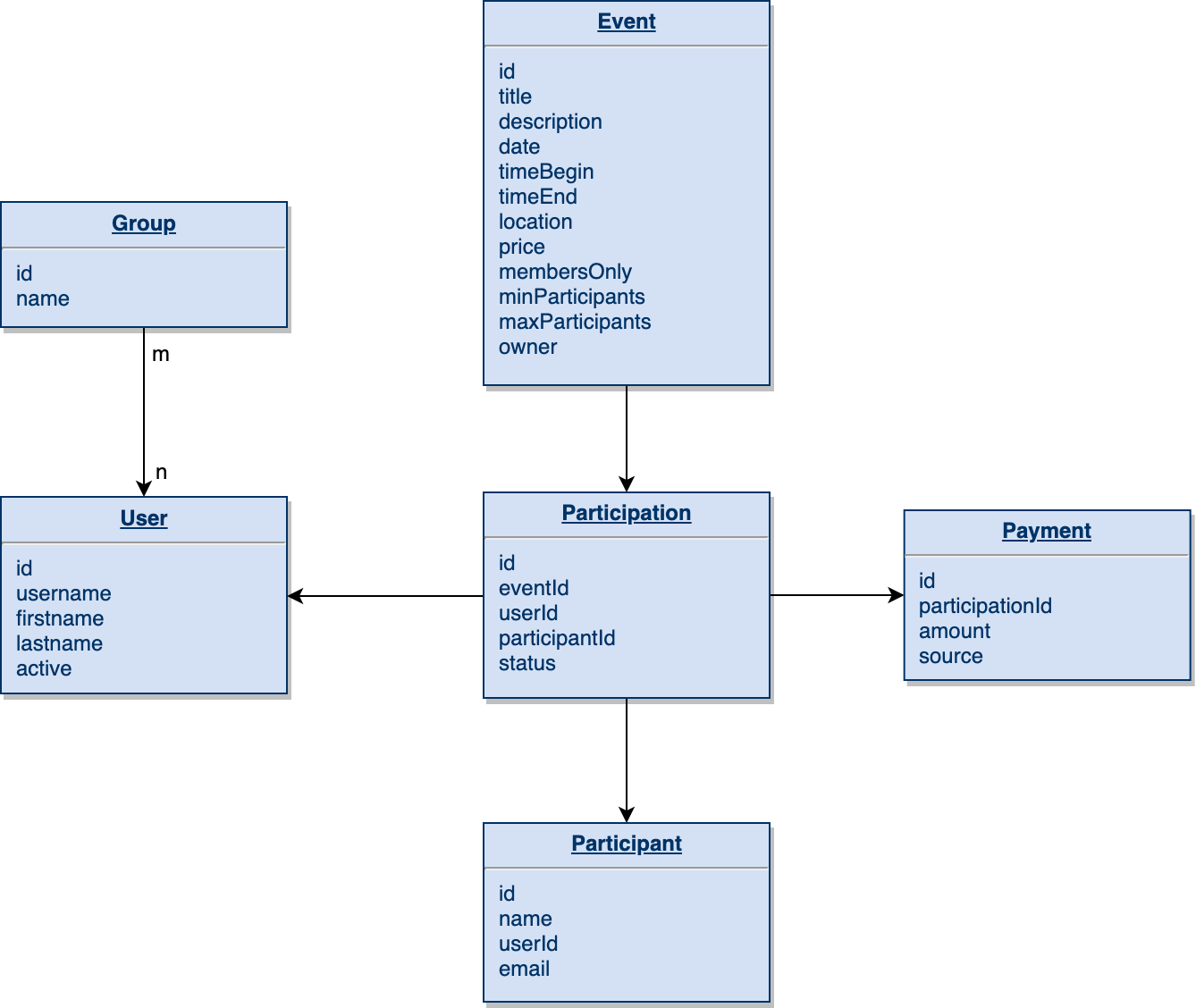
  • Event erstellen (Titel, Kursleiter, Datum, Zeitraum, min./max. Teilnehmer, Kursgebühr, Beschreibung)
  • Anmeldemaske (Name, Kontaktmöglichkeit [Email, Slack])
  • Teilnehmer verwalten (Platz bestätigen, Zahlung buchen)
  • Mitglieder benachrichtigen (Slack, Social Media, Kalender)
  • [Zahlung auf Webseite (Paypal, Wirecard, überweisung)]

Technische Anforderungen

  • Frontend in bestehende Webseite integrierbar (React)
  • Backend muss eine REST API bereitstellen
  • Backend soll als Docker-Container verwendbar sein
  • Anbindung an Keycloak Benutzermanagement für Login und Nutzerverwaltung

Technische Umsetzung

IconWarning

In order to use this macro, the Diagram application needs to be installed. To install, click here.

Benutzerverwaltung

Makerspace Mitglieder (und auch Administratoren) sollten über KeyCloak (Single Sign On Lösung des Makerspace) angemeldet werden. Für externe Benutzer muss es eine Möglichkeit geben, sich zu registrieren mit den üblichen Möglichkeiten der Benutzerverwaltung.

Ein Konzept für Rechtemanagement ist zu erarbeiten.